Montalta Gruppe - Kontakt

Wir freuen uns auf Ihre Kontaktaufnahme.


Bitte jeweils die entsprechende Firmenanschrift verwenden – danke.



Standorte


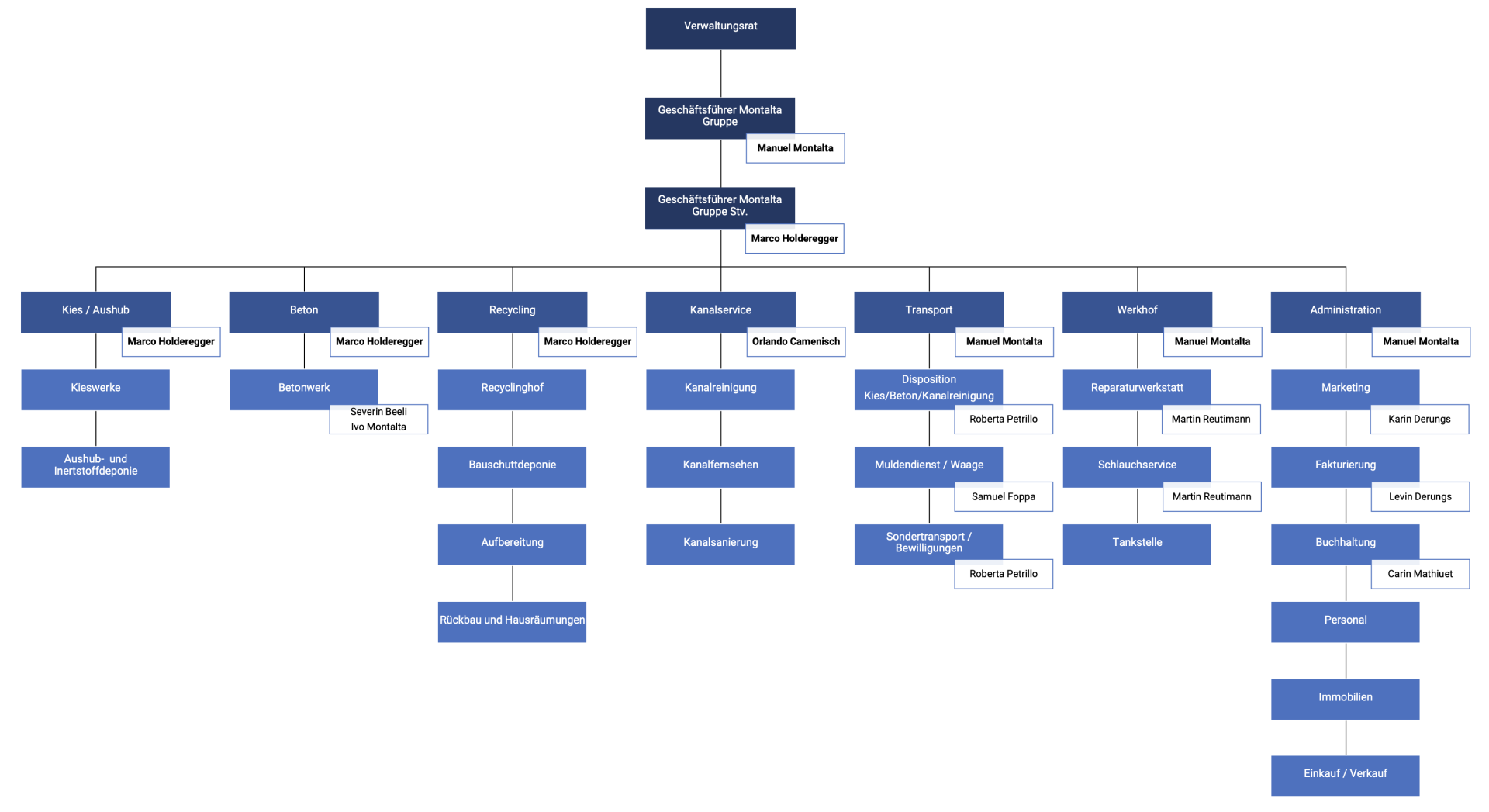
Organisation der Montalta Gruppe per 01.10.2025
Newsletter / Flyer
Erhalten Sie topaktuelle Neuigkeiten und Angebote der Montalta Gruppe.

Durch Ihre Anmeldung stimmen Sie zu, dass Ihre E-Mail-Adresse in unseren Verteiler aufgenommen wird.
Ihre E-Mail-Adresse wird nur für den Montalta Kanal benutzt und nicht an dritte weitergereicht.